九游-本菲卡内部会议纪要流出——转会期造点机会,德甲使命明确,高层口径保持一致的简单介绍-九游
点击上方” 竞彩官方“可以订阅哦~
大神当日推荐的九游体育APP下载方案,请看【单固】、【强胆】的评论区。
【单固】彩民留言
干点人事
感谢小编,昨天又是005离奇反超,使得AB单黑,其他几场推荐思路还是正确的。今日分析五场,001让负稳,负极有可能,总进球不会超过3,比分0: jiuyou.com 1,1:九游1,1:2,阿德近况差,但喷气机本轮想穿极难!002负,主队主力后卫停赛,斯图加特本轮要全取3分巩固老一的位置,盘口有诱上的可能,003胜,不伦瑞克新年联赛3场不胜,且均有失球,领先优势慢慢失去,本来靠强悍主场抢分的不伦瑞克,今战赢球应不是问题。另014负,021胜、023负、026负有可能打出,030胜也有可能,韦拉主场较强,而老虎大学客场弱,且近3场被对手零封。综合推荐A单001让负、004胜2串1,B单004胜、021胜2串1,C单001让负、004胜、014负、021胜、023负、026负6串x7,D单001负、002负、021胜、023让平负、026让平负、028让胜平、030胜7x21。谨供参考,祝红单??????????
真诚
001阿德对新城堡,威廉2.3 3.6 2.87,这组赔率主胜率非常高,但玩家普遍认为主弱客强,主胜不易。那如何选择呢?我认为应相信博彩公司的判断,剧情可否这样发展:客队得红牌,如主队还不能取胜,则赏主队点球。本场推荐,主胜,2.35。当然兵无常势,水无常形,如分析不对,权当在下痴人说梦。
Messi
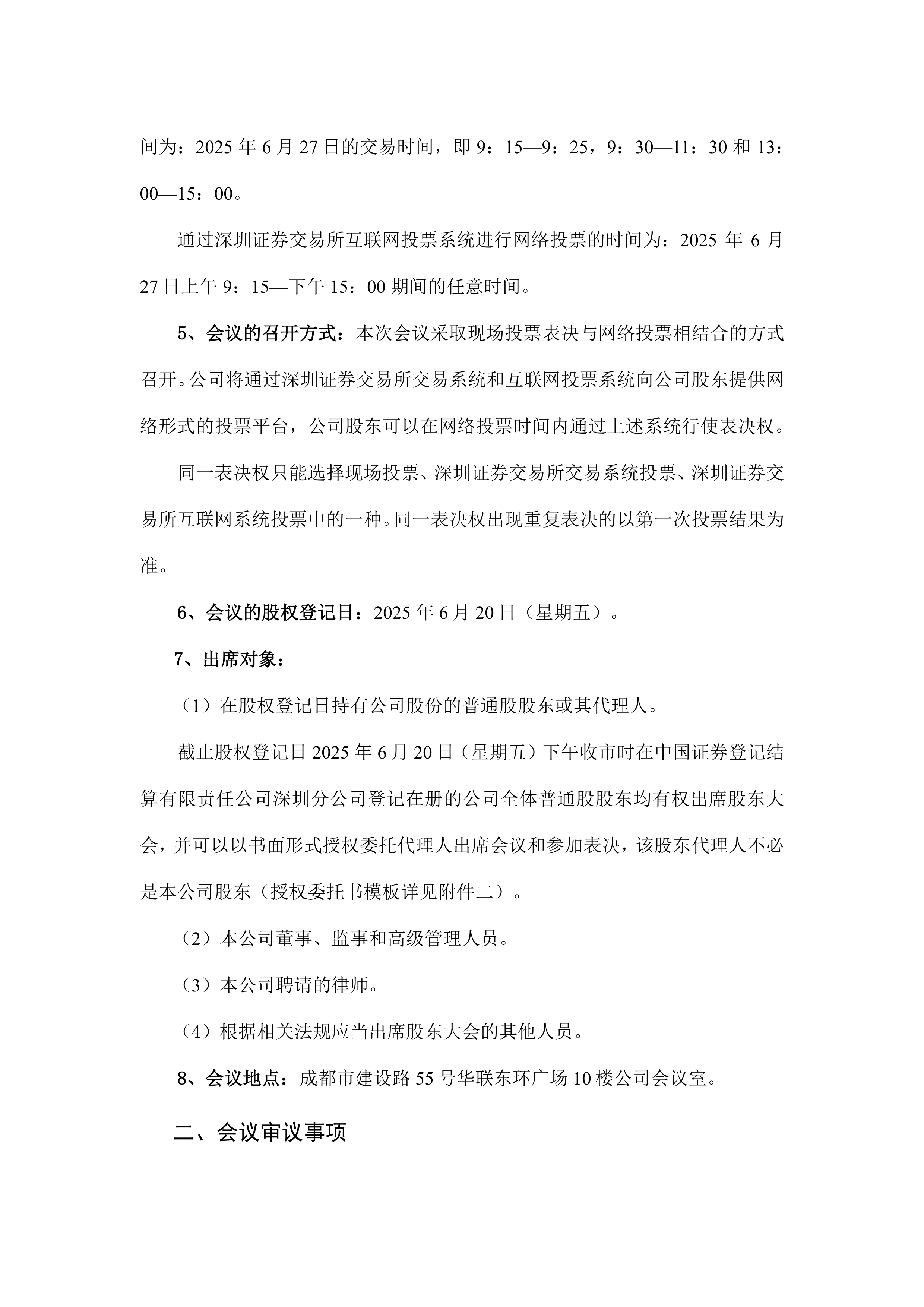
年后第一单:最近状态还不错,推荐一个5串26高赔,01让平02让平03让平04平06平 52博3806元
觅食
昨天又一次博冷失败,不过比分猜中的确比较难,跟了的朋友大家多包涵。今天澳假001阿德莱德VS纽喷气机,澳假是向来虚虚实实,主队连场大败联赛排名倒数第一的状态下初赔竟然比客队低,很不正常,有分析主队因为要参加亚冠所以会放弃国内联赛,不过即使主队下周要进行亚冠初赛,个人觉得先赢一场比赛鼓舞士气还是有一点必要的,其实就实力而言主客两队相差并不大,只是近期主队表现不好而已,所以001推荐胜平,比分推荐1:0,2:1,0:0,3:3。以上均为个人观点,不喜勿喷,希望大家都红单。
策天使
两元单【周五德甲 022】主队奥格斯堡受让负。客队勒沃库森,是欧战队伍,五天后主场迎战马竞。虽然小组赛里同组队伍在国际舞台表现平平,只是排在小组第二出线。但六场欧冠小组赛保持不败,跟小组第一仅差一分,最后一场小组赛,主场甚至3:0淘汰了现在的法甲榜一摩纳哥,可以看出水平不一般。所以很可能会效仿大巴黎,争取欧冠时主场大胜,客场稳定局面来晋级。而要保持锋线的犀利,就不能错过大战前夕的每一个磨刀的机会。所以本场有可能会全主力阵容上阵,最后一块磨刀石就是两队交战四连平的好基友奥格斯堡,相信客场本次赢得净胜球两球的机会很大。好基友为了助他进军欧冠顶峰,肯定很乐意。是不是很激动,这是我瞎编的剧本,4倍高赔,敢来就上。我串的是006主胜+让负,依旧保持四倍高水。??
Lucky Goddness
今天006 3 023 0
杨俊鸿??

?澳甲神奇之处在于盘口的制造,平手高水不代表不赢,让球半也不一定叫稳赢!阿德莱上场刷了无限大的角球…然而90分钟不射…被灌进5球…此战役,庄家开出了平手盘,有意给玩家不看好主队的前提下客队不败稳,那么,今仗,看好阿德莱可以轻松拿下纽卡!单3!祝红!??
庆
推荐2场德乙002斯图加特客场赢球0。003凯泽主场赢球3。2?1投注,100中464.5。属于大奶了!点赞的必中
漂泊的青大爷
01半全场平胜,主赢1球或者2球穿盘,021主胜1球或者2球穿盘。2c1:01胜021胜,01让平021胜。看到就是赚到。红了第二天来点赞!
小强哥
001主胜,比分3:1,半全场负胜。主队如此糟糕的战绩下,庄家开出平半盘,下盘热度大。而且主队往绩不落下风,看好主队穿盘,澳假不能安常理来看,所以负胜值得一博。不会发实单好难过。
sd220278
今日推荐。014负。019胜。投注100,奖金234
如果云知道……
001澳假看盘口平半主队已经被打成筛子了早已被人低估了,主胜赔率高高挂起本人看好主队今天胜出有阻上的嫌疑澳假总是出的结果让人大跌眼镜被低估就有惊喜比分1比0或是2比1半全场平胜或是负胜博高水的赞起来
【强胆】彩民留言:
大展宏图
极度稳胆:021瓦尔韦克—胜,024尤文—让胜,2串1,自由加倍
桂林~王菖域
桂林~王菖域 ? 目前3连红,近期10推7中,昨天命中001比分。今天推两场。 026亚盘为摩纳哥做出客让一球的初盘,两队实力差距较大,状态也无法成正比,各方面占优的摩纳哥理应是得到机构支持的一方,不过澳彩两队水位至今都是在 中水区间徘徊,现时盘面并不能体现摩纳哥作为领头羊的优势,但我认为该盘面符合实际情况,要知道摩纳哥四天后将要重返欧冠赛场,本次比赛必然会有所保留, 而且部分欧指客胜接近1.45,客胜数据有一定隐患,本场比赛摩纳哥恐怕会在亚盘中裁跟头。推荐:让胜/让平,比分:1-1、1-2。 023推荐负,让负,比分1:3,0:2。
成成
上周在荷甲、墨超、荷甲前轮出现极端赛果(荷甲和墨超主胜少;德甲客胜少),成功预测出荷甲至少三个主胜,墨超至少两个主胜,德甲至少一个客胜。这几天有事没推荐。今日中高水推荐:019福图纳胜,1.76 水;007布尔格胜,2.17水;015阿尔梅勒城负,2.07水。荷乙连续冷了两轮,个人认为强队应该回暖给力了,所谓的博奕无非是博心理,当很多人认 为荷乙继续冷时,不敢打时,反而易出正路,祝大家红单谢谢
无名
谢谢小编上墙,第一次推荐三中二,今天014负,让负,023负博让负250倍实弹已出。问下小编,实弹图片怎么上传?
不忘初心
今天推荐,002单1+004单1+012单1,三串四,还有几场稳点的低赔,012让负,023负,024让胜平,026负,022,10,可以自由串个二串一,明天达人秀见。
南山之子
近几日因给朋友帮忙,码字时已很晚没上墙,但收获不小!今天忙完了,继续码字:早场001澳超,从基本面来看,一致倒向客队!所谓事出反常必有妖,本季阿联极可能象当年西悉尼一样放弃联赛打亚冠,本场势必不会输 得难看出征亚冠,澳盘平半高水,走势稳健,主不败,双平应可过关,半全场胜胜、胜平;002上季不幸降级的客队大有神挡杀神的意味,冬窗又有补强,亚盘客 让平半中高水开出,且水位平稳下滑,客队不败;004主让半一开出,水位仍在下降,有造热之嫌,本场有防平必要;013榜尾球队间的生死大战,看好主队赢 球;022让胜;总结:001胜、平,002平、负,004平、让胜,013胜,022让胜。单关:001半全场胜胜、胜平;串关:A:013胜,022 让胜2串1;B:001胜、平,002平、负,013胜,022让负4串1;C:001让平,002让平,004平,013让平,022平5串26。祝红
迷途的羔羊
周五022奥格斯VS勒沃库森 半全场推荐 负负,平负,130倍平均优化!
武
01让负,02平、负,04胜、平,15平、负,18平、负5串16,博单1平,2让平,18让平,23让平,25让平
【串关专家说】彩民留言:
热热热
11让胜+12让负,
David~偉偉
为了保持连红记录,推荐布鲁日不让球负,串摩纳哥让球,买巴斯蒂亚31,2串一,祝各位点赞的朋友红红红红,你们让我好惊讶,600
小李飞刀
小李飞刀004胜,014负,016胜,019胜,021胜,5X6,7倍利润
TIGER
09特鲁瓦不嬴。011红星不败。013追罗达胜出。020海尔蒙特让负。容错一场。
牛宝宝
不伦004,31,亚眠,10。
罗卡角往事
昨天果然套路深,为能红单的朋友点个赞。今天低赔4*1,08克莱蒙让负,010索肖让负,011红星让胜,016格拉夫主胜。
【达人秀】彩民留言:
Loss Sun.rain
003凯泽斯劳滕vs桑德豪森 基本面 主队主场七轮不败,你害怕吗?客队近五轮德乙仅输一场。往绩平分秋色。 技术面 亚盘初盘让平半中水,欧赔也很诡异,完全没头绪。 结论 段子里说看不懂就开房,索性就看不懂买赔率高的吧。看好客不败,单3。比分0-1 1-2。025格拉纳达主场迎战皇家贝蒂斯 基本面 主队保级队,一共赢了两场,恰好都在主场,上上轮小胜拉斯帕尔马斯,客队主场三连平,算上0-2负于马竞,近四轮只进一球,恰好1-1战平巴塞罗那。往绩客队占优 技术面 澳门初盘平手盘高水,浅了,欧赔多升主降客,诱客。 结论 看好主不败,受让1球胜,比分1-1 1-0。还有一场特鲁瓦不胜
大展宏图
极度稳胆:【021】瓦尔韦克—胜,【024】尤文—让胜,2串1,自由加倍mo-爱心mo-爱心
策天使
《非正常统计》法乙有20支球队,交换主客场之后,每轮就有20场比赛。今天是法乙本赛季26轮第一回合。【平局统计】25轮6场,24轮9场,23轮10场,22轮7场。【净胜球仅1球统计】即让平或受让平,25轮6场,24轮7场,23轮7场,22轮12场。其中,以上四轮八场比赛,【平局队伍统计】6场平的有拉瓦勒,5场平的有阿雅克肖(每轮都有一场平),朗斯,瓦朗谢纳。4场平的有克莱蒙,尼姆,图尔,布雷斯特,特鲁瓦。0场平的只有索肖和阿雅克肖。【净胜球或净输球仅一球队伍】7场的有索肖。5场的有阿雅克肖,兰斯,圣旺红星。4场的有奥尔良,尼姆,尼奥尔。你们看着办吧??手机不方便,抽样少了点,希望能提供参考。
桂林~王菖域
桂林~王菖域 ? 目前3连红,近期10推7中,昨天命中001比分。今天推两场。 026亚盘为摩纳哥做出客让一球的初盘,两队实力差距较大,状态也无法成正比,各方面占优的摩纳哥理应是得到机构支持的一方,不过澳彩两队水位至今都是在中水区间徘徊,现时盘面并不能体现摩纳哥作为领头羊的优势,但我认为该盘面符合实际情况,要知道摩纳哥四天后将要重返欧冠赛场,本次比赛必然会有所保留,而且部分欧指客胜接近1.45,客胜数据有一定隐患,本场比赛摩纳哥恐怕会在亚盘中裁跟头。推荐:让胜/让平,比分:1-1、1-2。 023推荐负,让负,比分1:3,0:2。
退役...
002公平盘差2.4 斯图加特胜 022勒杜库森胜 公平盘差2.2 另外尤文退盘小胜 临时回2.25就大胜 皇家贝蒂斯不胜 摩纳哥不胜 博 摩纳哥输球 辛苦小编
旅人.
001胜X004让负X014让平.投入100可中2200.祝红mo-爱你mo-胜利mo-爱你
TOM
看来不伦瑞克要被买死,004让负博平

一起走过
百分百稳胆,014一0。
LOST
我最佩服的就是人事大神,不推则已,一推肯定中两场以上的比赛。顶起来,希望人事继续大红
ps:以上信息不代表本公众号和网站观点,仅供参考。
更多赛事推荐尽在,公众号底部菜单→赛事推荐
长按二维码→识别图中二维码,即可关注“竞彩官方”。
众多专业彩民的选择
竞彩官方客服平台
每天最热门比赛推荐
最独家的比赛资讯
资深彩民聚集地
竞彩官方
微信号:zhongguojingcaiwang
网址:www.sporttery.cn
官方客服:400-869-5086
评论留言